物種如何通過遺傳變異實現局地適應(Local adaptation)是進化生物學研究的核心命題。傳統研究多依賴單一參考基因組和短讀長測序技術,難以全面解析結構變異(Structural variants,SVs)等復雜遺傳元件。研究表明,SVs能顯著調控環境脅迫響應基因表達并驅動表型分化,但因其檢測難度,長期成為適應性進化研究的“盲區”。隨著長讀長測序技術的發展,整合多個體高質量組裝的泛基因組(Pan-genome)圖譜為系統性挖掘SVs提供了全新范式,已在擬南芥、水稻等模式物種中揭示SVs與適應性性狀的深層關聯。然而,針對壽命長、雜交頻繁的森林樹種,泛基因組資源仍極度匱乏,嚴重制約適應性進化機制的解析。
殼斗科櫟屬植物作為北半球森林生態系統的優勢類群,憑借廣泛的環境適應性和顯著的種間雜交特性,成為研究適應性進化的理想體系。其中,東亞特有近緣種栓皮櫟(Quercus variabilis)與麻櫟(Q. acutissima)自新近紀晚期分化后,形成從溫帶至亞熱帶的環境適應梯度。兩者在長期同域共存中頻繁發生基因交流,群體遺傳學證據表明,基因滲入可能通過傳遞有利變異促進其局地環境適應。然而,既往研究受限于單一參考基因組和短讀長數據,既未能揭示SVs的適應性貢獻,也缺乏對關鍵區域跨物種選擇機制的實證。
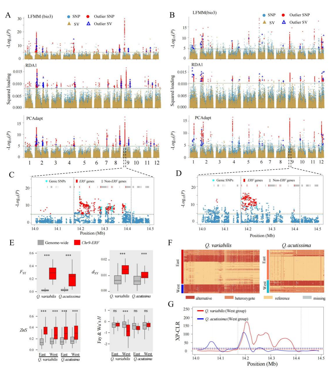
中國科學院華南植物園植物進化與保護研究團隊聯合植物研究所、中國林業科學研究院、瑞典農業大學和于默奧大學等單位,首次構建了包含22個栓皮櫟個體的泛基因組圖譜,系統鑒定了54萬個高質量結構變異,闡明SVs與SNPs在氣候適應性中的功能互補機制。基于栓皮櫟與麻櫟全基因組重測序數據,研究團隊通過全基因組掃描和基因型-環境關聯分析,鎖定染色體9上250 kb的Chr9-ERF區域(含8個串聯重復的AP2/ERF逆境響應基因)為兩物種平行適應進化的核心區域,并利用溯祖分析證實該區域源自麻櫟的基因滲入。該研究不僅填補了林木泛基因組資源空白,也為解析雜交背景下物種快速適應機制提供了理論框架,對全球氣候變化下的森林適應性管理具有重要的科學價值。
研究成果以Pan-genome analysis reveals local adaptation to climate driven by introgression in oak species為題近期發表在進化生物學權威期刊Molecular Biology and Evolution(《分子生物學與進化》)。華南植物園王寶生研究員為通訊作者,梁藝燁博士、劉輝博士及林瓊瓊(博士在讀)為共同第一作者。植物研究所郭亞龍研究員,中國林業科學研究院劉建鋒研究員、華南植物園曠遠文研究員、瑞典農業大學Pa?r K. Ingvarsson教授、瑞典于默奧大學趙偉博士等人對本研究做了重要貢獻。研究獲廣東基礎與應用基礎研究旗艦項目、國家自然科學基金和博士后面上基金資助。論文鏈接:https://doi.org/10.1093/molbev/msaf088

圖1.?22個栓皮櫟個體的基因組組裝與泛基因組分析

圖2.?栓皮櫟和麻櫟的遺傳分化及群體歷史

圖3.?栓皮櫟(左)和麻櫟(右)局地適應性進化的基因組基礎
附件下載:

