




Science Advances | 深理工(籌)葉克強團隊發現阿爾茲海默癥與長壽由同一神經信號通路影響
北京時間3月31日,中國科學院深圳理工大學(籌,暫定名,簡稱“深理工”)講席教授(前美國埃默里大學終身教授)葉克強博士團隊在《科學進展》(Science Advances) 雜志上發表題為Neuronal C/EBPβ/AEP pathway shortens life span via selective GABAnergic neuronal degeneration by FOXO repression的文章,團隊在以往的研究理論基礎上,提出阿爾茲海默癥與人的預期壽命均受大腦中的“C/EBPβ/AEP”神經信號通路影響。C/EBPβ是眾所周知的調節營養代謝、能量穩態和脂肪分化的轉錄因子。它可能在決定壽命長短中發揮作用。值得注意的是,C/EBPβ介導了多種與年齡相關的基因,并且其表達水平在老化的神經細胞中急劇升高。文章第一作者為夏亦元博士,葉克強博士后;通訊作者為葉克強教授。
文章首頁截圖
阿爾茲海默癥和長壽均受同一關鍵因素影響?
正常衰老過程中,人的認知能力會加劇下降。阿爾茲海默病(AD)是最常見的神經退行性疾病之一,通常在65歲以上老年人中患病率為10%,85歲以上人群中患病率約為50%,且目前還沒有有效治療AD的方法。盡管老年人經常患AD,但它并不是正常衰老的一部分。目前還不清楚導致AD的確切原因,但確有一些風險因素可能會使人更容易患病,而年齡是最突出的因素。
葉克強教授根據其實驗室過去十多年發表的上百篇論文,提出了一種全新的的假設理論。這一假設認為:大腦中的慢性炎癥激活了特定轉錄因子(C/EBPβ)及其下游產物(AEP)——總稱C/EBPβ/AEP神經信號通路,通過一系列反應加速了AD的進展。
C/EBPβ是一種炎癥激活轉錄因子,它能增加腦細胞中某些蛋白質的水平;而AEP是一種酶,它可將一些蛋白質剪切,這些片段逐漸聚集會引發AD,逐步破壞患者的記憶和思維能力,最終,影響其日常生活能力。
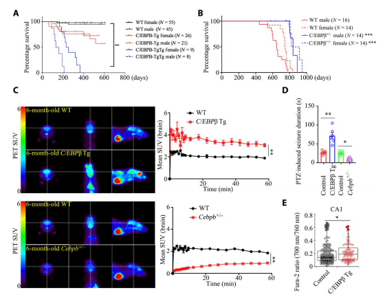
為了探索C/EBPβ在衰老神經細胞中的作用,葉教授團隊構建了一個小鼠模型,該模型可以選擇性地在大腦神經元中過度表達C/EBPβ以模仿衰老的動物。通過研究發現:小鼠的壽命以基因劑量依賴的方式發生變化。通常情況下,小鼠正常預期壽命為24-28個月,攜帶一份過表達C/EBPβ的小鼠壽命為12-18個月,兩份為5-9個月,相比之下,減少一份C/EBPβ基因表達可將壽命延長至 30個月以上。同時,神經細胞中C/EBPβ過表達的小鼠表現出了認知功能受損的癥狀 ,類似于年邁大腦中的癡呆表現。此外,這些小鼠還表現出顯著的神經興奮,這一現象與大量抑制性的GABA神經元損失有關。值得注意的是,人的大腦中的C/EBPβ會隨著年齡的增加而增長,在60-84歲時達到頂峰,在85歲以上則下降。AEP為C/EBPβ下游產物,兩者趨勢相似,更加長壽的壽星通常在神經細胞中表達較少的AEP,而壽命稍短的個體表達較多的AEP基因。
圖1:神經細胞中C/EBPβ升高引起神經興奮,縮短小鼠生命周期
在線蟲中,神經興奮會隨著年齡的增長而增加,而抑制神經興奮可增加壽命。科學家發現,神經細胞中高表達C/EBPβ或AEP會縮短生命周期,而該基因在肌肉中的高表達則沒有影響。與小鼠類似,在線蟲中敲除這些基因可延長生命周期。值得關注的是,使用藥物抑制AEP可延長生命周期,這表明特定藥物制劑應該可適當減速衰老進程,延長人類的壽命。
與胰島素代謝控制的壽命調節類似,限制食物攝取能夠有效地延長哺乳動物生命周期。大量研究表明新陳代謝和壽命之間存在普遍聯系。團隊發現C/EBPβ/AEP信號與人腦中的胰島素信號呈負相關。在 70-80 歲的人中,胰島素信號最低,C/EBPβ/AEP信號通路活躍達到頂峰。然而,在更加長壽的人中,C/EBPβ/AEP活性下降,大腦中的胰島素信號活性上升。
圖2:C/EBPβ調節人腦神經細胞中胰島素及FOXO信號以及調控生命周期
葉教授多項成果表明,C/EBPβ/AEP神經信號通路在驅動AD中起著至關重要的作用。隨著病情的加重,C/EBPβ/AEP含量呈一定趨勢升高,導致AD患者大腦中的GABA神經元選擇性死亡。GABA是大腦中主要的抑制性神經遞質,其缺失是AD的重要臨床癥狀。AD患者中 GABA和 GABA神經元的減少可能是神經過度活躍的原因,病人表現為癲癇發作,類似于在C/EBPβ轉基因小鼠中觀察到的情況。葉教授研究發現,人類壽命和記憶儲存與C/EBPβ/AEP信號通路密切相關。這一全新的發現將這一理論從AD發病機制擴展到了對生命周期的調節。期待通過藥物抑制AEP不僅可以治療AD患者,還可以延緩衰老進程,延長人類壽命。