




Nature Communications | 深理工(籌)韓明虎團隊揭示VTA-BLA投射神經元編碼焦慮行為而非抑郁行為
北京時間2022年3月22日,中國科學院深圳理工大學(籌,暫定名,以下簡稱“深理工”)生命健康學院、中國科學院深圳先進技術研究院腦認知與腦疾病研究所韓明虎團隊在Nature 旗下Nature Communications (IF 14.9)上發表題為“Midbrain projection to the basolateral amygdala encodes anxiety-like but not depression-like behaviors”的最新研究成果。揭示了投射至基底外側杏仁核(BLA)的腹側被蓋區(VTA)多巴胺(DA)神經元編碼焦慮樣行為而不是抑郁樣行為。此外,VTA-BLA多巴胺神經元無論是在焦慮單獨條件下,還是在焦慮/抑郁共病條件下,都選擇性地控制焦慮相關行為。
論文上線截圖
本研究為VTA-BLA環路功能障礙導致的焦慮癥和焦慮/抑郁共病的治療開辟了新的途徑。深理工韓明虎教授為論文獨立通訊作者,文章第一作者Carole Morel博士為韓教授博士后,現任紐約西奈山醫學院研究助理教授。
焦慮癥是最常見的精神疾病,折磨著全球2.73億人。焦慮癥的癥狀非常復雜并具有異質性,人們對其病因知之甚少。此外,大量的焦慮癥患者也同樣會出現抑郁癥狀,這使得焦慮癥神經功能障礙的研究變得更為復雜。
研究表明,健康心理功能的維持與VTA DA神經環路的活動密切相關。該環路神經元會對與獎賞和厭惡刺激相關的行為進行編碼,并支持適應性行為。在此過程中,VTA DA神經元利用投射到與情緒相關的大腦區域的環路,包括投射到杏仁核(AMG)、伏隔核(NAc)和內側前額葉皮層(mPFC)等區域。然而,VTA亞環路在焦慮癥中的功能尚未在單獨焦慮或焦慮/抑郁合并癥的背景下被解析。除了NAc和PFC區域,VTA DA神經元也會投射到杏仁核亞核,其中就包括與情緒和焦慮相關的關鍵腦結構——BLA。雖然已知多巴胺在調節BLA活動中發揮重要作用,但VTA-BLA DA神經元在調節焦慮行為中的作用尚不清晰。
此外,慢性社交挫敗應激(CSDS)模型在小鼠中可以誘導異質性個體行為表型。在該模型中,雖然所有小鼠都經歷同等CSDS社交壓力,但只有一部分易感小鼠表現出社交回避、快感缺乏、晝夜節律紊亂和獎賞學習異常等抑郁相關行為;剩余的小鼠,稱為韌性小鼠,沒有上述行為。有趣的是,易感和韌性小鼠都顯示出焦慮樣表型,表明抑郁和焦慮相關行為可能由不同的神經環路調控。
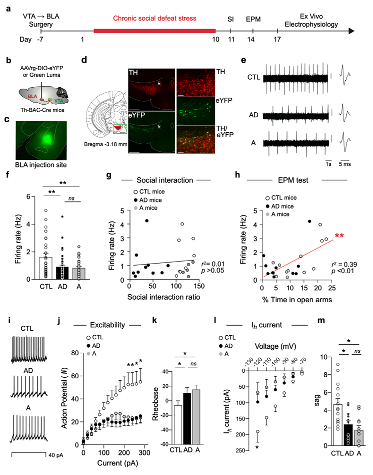
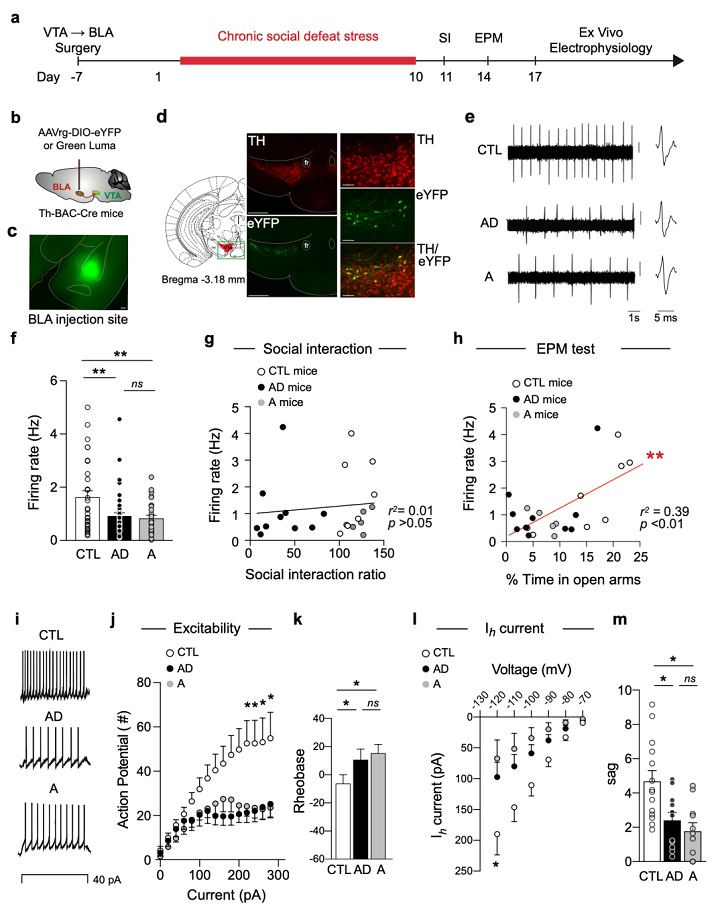
為了探索單獨焦慮和焦慮/抑郁共病條件下焦慮表型背后的神經機制,韓教授團隊利用CSDS誘導小鼠異質表型,即焦慮和抑郁合并表型的AD小鼠和僅顯示焦慮樣表型的A小鼠,與對照組及A小鼠相比,AD小鼠表現出抑郁樣行為,即社交互動降低。另一方面,AD和A小鼠均表現出焦慮樣行為,即在高架十字迷宮(EPM)開臂及礦場中心的時間減少。相關性分析顯示,社交互動行為與EPM開臂及礦場中心的時間沒有相關性,表明抑郁樣行為與焦慮樣行為缺乏相加效應(圖2)。這些結果表明,小鼠經歷CSDS后發生的抑郁樣和焦慮樣行為可能由不同的神經機制控制。
為了尋找焦慮樣行為的神經機制,團隊聚焦在焦慮相關的腦核團AMG,逆行標記了VTA-BLA DA神經元并檢測了它們的基礎放電頻率,發現與對照組相比,AD和A小鼠的基礎發放頻率均顯著降低(圖3)。與對照組比較,AD和A組的VTA-BLA DA神經元的興奮性也降低,并伴有興奮性的超極化激活陽離子電流Ih顯著變小。進一步相關性分析揭示VTA-BLA DA神經元活動與社交互動行為無關,但與EPM開臂時間呈顯著相關。這些生理學和行為學數據支持了VTA-BLA DA神經元可能選擇性地介導CSDS誘導的焦慮樣行為的猜想。
為了檢驗VTA-BLA DA神經元活動與焦慮相關行為之間是否存在因果關系,團隊利用光遺傳學技術雙向調控這些神經元并測定它們對行為的影響(抑制性NpHR或興奮性ChR2雙向光遺傳學操控)。研究發現,給予NpHR小鼠黃光刺激,選擇性地抑制VTA-BLA神經元活動,模擬VTA-BLA DA神經元基礎放電頻率降低50%左右,可以誘導焦慮樣表型(圖4)。相反,若給予ChR2小鼠藍光刺激,增加 VTA-BLA DA神經元的放電,與對照小鼠相比,CSDS處理后的ChR2小鼠在開臂上花費的時間增加,在礦場中心停留的時間也增加,但ChR2藍光刺激并不能改變小鼠的社交回避行為。這些光遺傳學研究結果表明VTA-BLA DA神經元選擇性地控制焦慮樣行為而不控制抑郁相關行為。
綜上所述,本研究工作為中腦多巴胺系統情感障礙腦圖譜的建立提供了重要信息。
韓明虎教授是中國科學院深圳理工大學(籌)生命健康學院精神健康與公共衛生系執行系主任,曾任紐約西奈山醫學院終身教授。他長期從事神經精神疾病的研究,其研究闡述了在長期應激環境下個體罹患抑郁癥或保持身心健康的易感/韌性神經機制,并鑒定了抑郁癥治療的新藥靶點Kv7/KCNQ鉀離子通道,目前相關研究已進入臨床試驗。2007年發表于Cell 的研究工作,建立了領域內經典的易感和抗壓機制研究的動物模型,被Nature 選為該年度20篇重要研究論文之一,被引用1950多次。目前最新研究是團隊基于前期基礎繼續深入探索“應激反應的個體差異及其臨床應用領域的又一重要成果。
該研究課題獲得科技創新2030 – 情感障礙類疾病分子網絡與神經環路機制項目的支持。
論文鏈接:https://www.nature.com/articles/s41467-022-29155-1
圖1:CSDS誘導的焦慮相關行為與抑郁相關的社交回避行為沒有相關性
圖2:焦慮樣行為與VTA-BLA DA神經元的活動顯著相關
圖3:VTA-BLA神經元活動控制焦慮樣行為