




Nature|中科院深理工(籌)葉克強團隊首次揭示卵泡刺激素增高是女性比男性更容易罹患阿爾茲海默癥的重要原因
北京時間3月3日,中國科學院深圳理工大學(籌)生命健康學院葉克強教授(前Emory University 終身教授)團隊在Nature雜志發表題為“FSH blockade improves cognition in mice with Alzheimer’s disease”的文章,首次揭示卵泡刺激素(Follicle-Stimulating-Hormone,FSH)增高是女性比男性更容易罹患阿爾茲海默癥(AD)的重要原因。
該研究合作者為美國紐約西奈山醫學院Mone Zaidi教授,他長期從事內分泌與骨代謝的相關研究,在骨質疏松和肥胖等研究領域有突出貢獻。文章第一作者熊婧博士,葉教授博士后,現任武漢大學人民醫院神經內科副主任醫師,從事AD和帕金森病(PD)發病機制的研究和診治。共同第一作者 Seong Su Kang博士是葉教授博士后,現任Emory 大學助理教授。
論文上線截圖
AD是一種年齡依賴性的神經退行性疾病,主要在老年人中引起癡呆,伴隨認知障礙、記憶失衡和行為異常等癥狀。全球目前確診的AD患者超過5000萬人,隨著老齡化社會的到來,預計2050年這一數字將大幅增加到1.52億人。統計數據估計,全世界每3秒就有1人被診斷為AD。流行病學調查顯示,女性阿茲海默病患者數量為男性患者2倍,但是此前造成該現象的原因一直不明確。葉教授的研究清晰解答了困擾人類多年的這一疑團。
AD病理現象極其復雜,大腦組織檢查結果表明,AD患者普遍存在腦神經細胞外大量β-淀粉樣蛋白( β-amyloid,Aβ) 沉積形成的老年斑、Tau蛋白異常磷酸化形成的細胞內神經原纖維纏結( neurofibrillary tangles,NFTs) 、神經元丟失、神經營養不良、突觸丟失等病理現象,但相關發病機制尚不明確。
葉教授團隊多年來一直致力于神經退行性疾病發病機制、早期診斷與藥物開發的研究,在系統總結了團隊上百篇前沿學術論文成果基礎上,提出原創性理論:C/EBPβ/AEP神經信號通路的激活是導致神經退行性疾病的核心推動因素。這一理論涵蓋了前人提出的各種AD主要致病假說,如Aβ和Tau蛋白假說,長期慢性炎癥等,且在生物學時間上更早期和系統原理上更上游。
沒有理論指導的實踐是盲目的實踐。基于該理論,葉教授團隊對絕經前后女性體內濃度差異急劇變化的荷爾蒙物質進行研究,并試驗了何種荷爾蒙可選擇性的激活C/EBPβ/AEP通路。終于他們發現了FSH這一重要的致病性因素。女性在圍絕經期,FSH在體內的含量急劇升高至10倍以上,而老年男性體內FSH的水平較年前時增高3倍左右。急劇增高的FSH與神經元表面的FSH受體(FSHR)結合后激活C/EBPβ/AEP通路,進而引發Aβ增加,Tau病理改變,從而導致AD產生。
圖1:FSH抗體治療可以減輕卵巢切除后AD小鼠的AD相關病理改變及認知功能下降
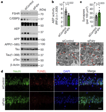
研究團隊主要從四種不同的角度和方式進行了研究驗證:1 將FSH特異性抗體(FSH-AB)腹腔注射至卵巢切除的AD小鼠(模擬女性絕經的動物模型)體內,阻斷FSH的作用后,使得下游C/EBPβ/AEP通路無法被有效激活,從而降低了小鼠的病理行為且認知水平得到一定程度的恢復;2 將AD小鼠模型神經元中的FSHR基因敲除,使FSH不能與受體結合進而無法激活該通路,此舉可減輕摘除卵巢后的AD小鼠病理癥狀和加強記憶恢復;3 在AD小鼠模型把C/EBPβ敲除, 抑制C/EBPβ/AEP通路,可降低卵巢切除的小鼠AD的病理改變;4 給予AD模型小鼠注射外源性FSH,發現FSH雌性、雄性鼠中均加速了AD相關的病理改變形成。以上結果均表明,確是由于女性圍絕經期體內FSH急劇升高(和男性有顯著差異),與受體(FSHR)結合后激活特定通路C/EBPβ/AEP,從而導致女性易感AD。
圖2:FSHR基因敲除后降低卵巢切除引起的C/EBPβ/AEP通路活性及海馬神經元損傷
圖3:減少C/EBPβ途徑的激活可以抑制卵巢切除或外源性FSH補充引起的AD相關分子改變
圖4:外源性FSH引起C/EBPβ/AEP途徑激活,Aβ和p-Tau增加
葉教授團隊基于前期十多年成果和理論的累積,找到女性圍絕經期濃度急劇變化的激素—FSH,最終尋找到了特定物質能夠導致AD疾病發生的原因及機理。這一發現進一步驗證了該理論的正確性。下一步將針對特定風險基因如ApoE4與FSH的關系進行機制層面的深入研究, 以解釋為什么ApoE4 女性攜帶者更容易患病。目前。針對FSH的特異性抗體正在臨床前研究,以期不久實現對AD的全新治療策略。
再復雜的世界后面都有著極其簡單的規則在主導,AD也不例外。葉教授團隊大量研究表明C/EBPβ/AEP 信號通路是這些年齡依賴性疾病的核心因素和主要矛盾。牢牢地把握這一主要矛盾就能夠揭示各種各樣的風險因子如何通過激活這一通路,從而介導神經退行性疾病的發生。并讓我們人類理解各種不同的外因是如何通過影響內因,從量變到質變地引起疾病發生發展的。另外,葉教授正在把這一思想擴展到各種年齡依賴性的慢性疾病如:糖尿病、動脈粥樣硬化、癌癥和衰老。如果這一假設正確,那么這一發現就可以外推到衰老所導致的各種年齡依賴性的慢性疾病。目前,葉教授團隊正在中科院深圳理工大學的新實驗室全面展開實驗來驗證這一假設。