




深圳先進院在腫瘤影像-基因智能診療領域取得新進展
近日,中國科學院深圳先進技術研究院醫工所醫學人工智能研究中心李志成研究員團隊在腫瘤影像-基因智能診療領域取得新進展。團隊利用腫瘤影像、基因等多組學數據,建立了生物醫學可解釋的人工智能精準診療模型,并在多中心數據集上對影像-基因映射關系進行了可重復性驗證研究。最新研究成果以Biological pathways underlying prognostic radiomics phenotypes from paired MRI and RNA sequencing in glioblastoma為題發表在醫學影像學頂刊Radiology上。深圳先進院醫工所醫學人工智能研究中心李志成研究員為該文章通訊作者,課題組博士生孫秋暢為第一作者,中山大學腫瘤防治中心陳銀生副主任醫師為同等貢獻第一作者。
人工智能在醫學影像輔助診療中取得了很多突破性成果,尤其是影像組學和深度學習方法在一些疾病篩查診斷中取得了超越人類專家的成績。然而,目前的醫學影像人工智能模型多數仍沿用自然圖像中的建模思路,即在大規模標注數據集上訓練模型,尋找特定圖像表征與臨床結果之間的相關性。訓練好之后,人工智能模型被當作一個“黑箱”來使用,即針對輸入的醫學影像直接給出預測結果,但并不會給出解釋,或只給出“模型關注區域”等機器視覺層面的解釋。這種建模方式雖然顯示出了很高的準確性,卻無法說服臨床醫生充分信賴其預測結果。醫生的臨床決策過程和現有的醫學影像智能模型有很大區別。臨床醫生在解讀醫學影像時,需要借助自己腦中已有的生理、病理、解剖、臨床等生物醫學先驗知識,最終做出具有可解釋性的臨床決策,決策過程是相對透明的。因此,如何建立生物醫學可解釋的智能診療模型,成為目前研究熱點和難點。
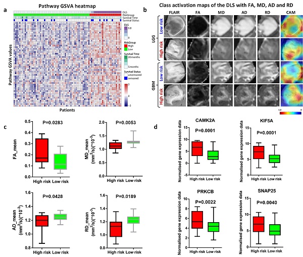
為此,課題組考慮到臨床上會收集腫瘤病人的影像、病理到基因測序數據等多種信息,如果能利用這些多組學數據對影像特征進行重新“解讀”,則會為現有醫學影像人工智能研究帶來新方法和新發現。課題組首先針對腦膠質瘤這一重大難治性腦腫瘤,收集了磁共振影像和RNA-seq測序數據,開展了影像-基因映射關系研究,最終發現影像組學特征之所能夠預測患者預后,是因為這些毫米尺度的影像組學特征與底層的致癌基因和腫瘤信號通路有關,并據此將影像組學特征重新歸類為免疫類、腫瘤增殖類、治療響應類和細胞功能類四個大類。同時,在外部驗證集和TCIA/TCGA公開數據集上對所發現的影像-基因相關性進行了可重復性驗證。該項研究的意義在于,揭示了“宏觀”影像學特征與底層“微觀”分子生物學特性之間的內在聯系,賦予了“黑箱式”影像特征生物學可解釋性,讓醫生在使用影像組學或機器學習模型時能理解其背后的生物醫學含義,即“人工智能學到的抽象的影像特征為什么可以預測臨床結果”。該項研究也為增強人工智能模型泛化能力提供了新途徑。
此外,李志成研究員還針對腦髓母細胞瘤和腎細胞癌等不同類型的腫瘤,與鄭大一附院、上海仁濟醫院等合作,深入開展了影像-病理-基因多組學精準診療的研究,致力于開發可解釋、強泛化的深度學習智能診療新方法。相關研究成果以通訊作者在EBioMedicine和European Radiology等知名期刊發表多篇學術論文。總的來說,李志成研究員課題組已經在多種不同類型腫瘤中建立起了一系列的影像-病理-基因多組學智能診療新方法,并與國內多家知名醫院開展緊密的合作研究,為腫瘤智能精準診療新方法的應用推廣和臨床轉化做出大量新的嘗試,以期推動智能診療新的研究范式。未來,課題組將探討多組學智能診療模型的泛化性能和在多種癌癥上的適用性,為更進一步的認識腫瘤、治療腫瘤提供人工智能新方法和新工具。
上述工作得到了國家自然科學基金聯合重點項目、中科院青年創新促進會和深圳市科創委的支持。
圖1:腦膠質瘤磁共振影像特征、基因表達特性和患者預后之間的映射關系
圖2:腦膠質瘤DTI影像深度學習特征、轉錄組特性和基因突變間的關聯性