近年來,全球超重和肥胖人數持續增長,一個重要原因是高熱量美味食品變得更容易獲得。即使在不餓的時候,人們也常常因為食物的美味而額外進食。這種由愉悅感驅動的進食,被稱為“享樂性進食”。它容易引發過度進食,是導致肥胖的關鍵原因之一。此前中國科學院深圳先進技術研究院朱英杰團隊發現外側隔核(Lateral septum,LS)的激活能夠抑制享樂性進食,是大腦進食行為調控網絡中的“剎車系統”,也是防治肥胖的潛在靶點。
肥胖本身會不會影響這個“剎車系統”的功能?它又如何反過來影響肥胖的發展?12月27日,中國科學院深圳先進技術研究院腦認知與腦疾病研究所/深港腦科學創新研究院朱英杰團隊于Nature Communications上發表最新研究,通過單細胞測序、電生理記錄、鈣成像等技術,揭示了高脂飲食通過削弱外側隔核的“剎車”功能,導致進食失控,從而推動肥胖進程。
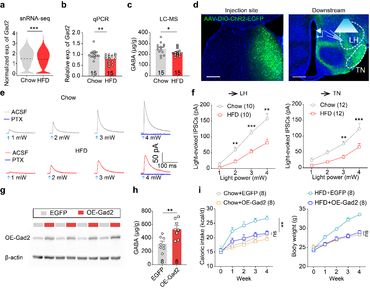
研究團隊發現,長期吃美味的高脂食物導致小鼠快速發生肥胖,同時其外側隔核中的GABA能神經元的功能出現了明顯減退。這些神經元中,兩個關鍵基因的表達顯著下降:一個是超極化激活環核苷酸門控陽離子通道1 (Hcn1),可以調節神經元興奮性;另一個是谷氨酸脫羧酶2 (Gad2),負責合成抑制性神經遞質GABA。
隨后,通過單細胞鈣成像及膜片鉗記錄,團隊證實肥胖小鼠外側隔核神經元的興奮性發生下調。進一步研究發現,Hcn1基因的下調是導致神經元“活性下降”的重要原因。而如果重新提高該基因的表達,就能有效抑制高脂飲食引發的小鼠暴食行為,從而消除肥胖的發生。有意思的是,這種干預并不影響小鼠對普通食物的正常進食。
另一方面,Gad2基因的下降則導致LS合成的GABA減少,使得它對下游腦區(如外側下丘腦,下丘腦結節核等)的“抑制指令”變弱。如果恢復Gad2的表達,就能重新增強其抑制性信號輸出,有效阻止高脂飲食引起的過度進食與肥胖。同樣的,這種干預也不影響小鼠對普通食物的正常進食。
綜上,這項研究不僅加深了我們對飲食如何影響大腦進食“剎車”系統的理解,還為未來精準干預享樂性進食誘發肥胖的治療提供了新的靶點和思路。
深圳先進院聯合培養的博士姜少磊(上海理工大學,現為河南省醫學科學院電生理研究所助理研究員)和博士生賴詩詩(云南大學)是本項工作的共同第一作者,通訊作者為陳高偉助理研究員與朱英杰研究員。該項目受到中國科學院先導專項、國家自然科學基金委、廣東省科技廳、深圳市科創委等資助。感謝深港腦科學創新研究院以及深圳市腦解析與腦模擬重大科技基礎研究設施對本研究的支持。

文章上線截圖

圖1.?長期高脂飲食導致LSGABA神經元興奮性下降

圖2. Hcn1通過調節LSGABA神經元興奮性干預高脂飲食引發的肥胖進程

圖3. Gad2通過調節LSGABA神經元對下游的抑制能力干預高脂飲食引發的肥胖進程
附件下載:

