雜交與漸滲在野生植物中廣泛存在,并對物種形成與適應性進化產生重要影響,一直以來都是進化生物學和生物多樣性研究的熱點。然而,物種之間的頻繁雜交與漸滲使得重建物種系統發育關系非常困難。遺傳重組是產生變異的主要驅動力量之一,在生物進化過程中起著極其重要的作用。然而,重組率變異如何影響系統發育關系和雜交漸滲尚不清楚。野生二倍體草莓是重要的作物野生近緣種,廣泛分布于世界溫帶地區,中國是其多樣性分布中心與起源中心之一,蘊藏非常豐富的遺傳變異,具有重要的發掘利用價值。
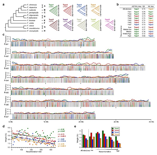
華南植物園康明研究團隊利用全基因組重測序數據重建了10個野生二倍體草莓(占所有野生二倍體草莓的83%)的系統發育關系,探討了重組率變化對系統發育關系和基因組漸滲的影響,發現低重組率的基因組區域具有更低的雜交漸滲與不完全譜系分選,以及更一致的系統發育信號,可以反映更真實的系統發育關系(圖1,圖2)。野生二倍體草莓存在復雜且廣泛的雜交漸滲,物種間平均漸滲率約占整個基因組的4.1%。漸滲更傾向于保留在高重組、低基因密度的基因組區域(圖2)。祖先態模擬揭示了自交不親和性狀丟失后而重新獲得。同時發現自交不親和性狀的重新獲得可能與受到正選擇的控制花粉識別的SLF基因的歷史漸滲有關(圖3)。該研究為野生二倍體草莓的進化歷史和雜交漸滲的基因組特征提供了新視角,為雜交漸滲在植物交配系統轉變中的作用提供了新證據。
上述研究成果已在線發表于進化生物學頂級刊物Molecular Biology and Evolution(《分子生物學與進化》)。中科院華南植物園馮超副研究員和江蘇省農科院果樹所王靜研究員為論文共同第一作者,華南植物園康明研究員為論文通訊作者,美國俄勒岡州立大學Aaron Liston教授參與了研究工作。該研究得到了國家自然科學基金、中科院青促會項目和華南植物園青年人才專項等項目的資助。文章鏈接:https://academic.oup.com/mbe/advance-article/doi/10.1093/molbev/msad049/7067769
圖1. 野生二倍體草莓系統發育拓撲結構在染色體上的變異揭示了廣泛的系統發育沖突
附件下載:




